官方二维码
微信公众平台
设为首页
收藏本站
首页
组织架构
新闻动态
裁判/教练
赛事活动
会员中心
政策法规
新闻动态
首页
>
新闻动态
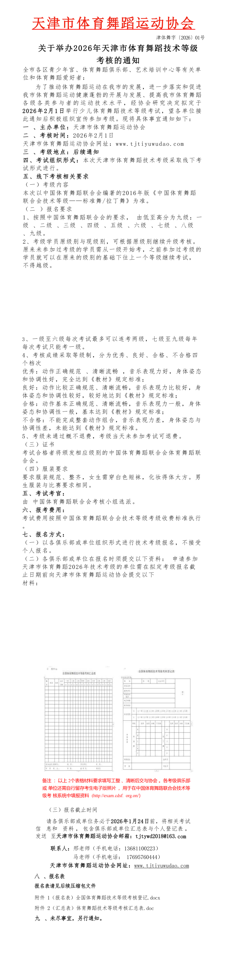
关于举办2026年天津市体育舞蹈技术等级考核的通知
附件1(报名表).doc
附件2(汇总表).doc
成绩公告
THE NEWS
更多>>
第31届全国体育舞蹈锦标赛
2024年全国体育舞蹈技术等级锦标赛(西部赛区)
2024年中国体育舞蹈公开系列赛(北京站)暨中国体育舞蹈俱乐部联赛(北京站)
2024年中国体育舞蹈公开系列赛(太原站)暨中国体育舞蹈俱乐部联赛(太原站)
2024年中国体育舞蹈公开系列赛(淮南站) 暨中国体育舞蹈俱乐部联赛(淮南站)
2024年中国体育舞蹈公开系列赛(上海站)
2024年中国体育舞蹈公开系列赛(武汉站)
炫舞云端 年度争霸“锦鲲杯”2022年全国体育舞蹈网络系列赛(第四季)
高校信息
THE NEWS
更多>>
会员中心
THE NEWS
更多>>
照坤培训学校(天津)有限公司